Hobby Elektronika Kapcsolási Rajzok





Kapcsolasi Rajzok Vezerlo Idokapcsolos Hosszabbito Es Eloszto Hobbielektronika Hu Online Elektronikai Magazin Es Forum

Kapcsolasi Rajzok Vezerlo Idokapcsolos Hosszabbito Es Eloszto Hobbielektronika Hu Online Elektronikai Magazin Es Forum

Ismertetes A Kapcsolas Egyszeru Homero Hobbielektronika Hu Online Elektronikai Magazin Es Forum

Ismertetes A Kapcsolas Egyszeru Homero Hobbielektronika Hu Online Elektronikai Magazin Es Forum

Kapcsolasi Rajz Mukodes Rovid Leirasa Sztereo Ccir Fm Radioado Hobbielektronika Hu Online Elektronikai Magazin Es Forum

Kapcsolasi Rajz Mukodes Rovid Leirasa Sztereo Ccir Fm Radioado Hobbielektronika Hu Online Elektronikai Magazin Es Forum

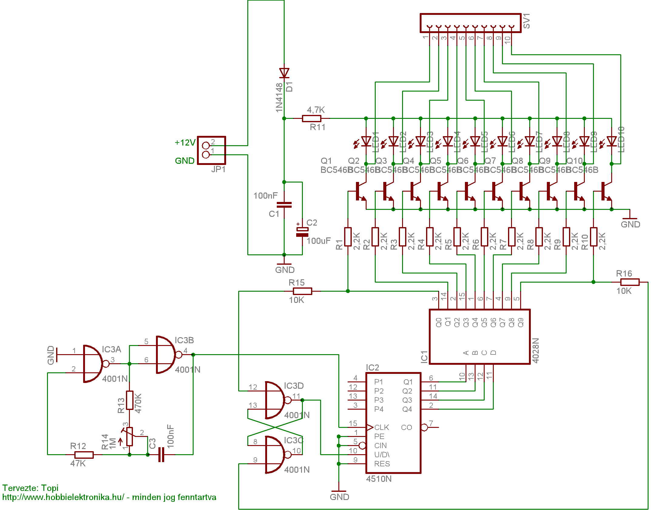
A Kapcsolasi Rajz Knight Rider Futofeny Hobbielektronika Hu Online Elektronikai Magazin Es Forum

A Kapcsolasi Rajz Knight Rider Futofeny Hobbielektronika Hu Online Elektronikai Magazin Es Forum

Kapcsolasi Rajz Es Nyak Terv Sorkollektor Vezerlo Hobbielektronika Hu Online Elektronikai Magazin Es Forum

Kapcsolasi Rajz Es Nyak Terv Sorkollektor Vezerlo Hobbielektronika Hu Online Elektronikai Magazin Es Forum

Kapcsolasi Rajz Es Alkatreszek Egyszeru 14 W Os Erosito Tda2030 Al Hobbielektronika Hu Online Elektronikai Magazin Es Forum

Kapcsolasi Rajz Es Alkatreszek Egyszeru 14 W Os Erosito Tda2030 Al Hobbielektronika Hu Online Elektronikai Magazin Es Forum

Kapcsolasi Rajz Es Alkatreszek Egyszeru 14 W Os Erosito Tda2030 Al Hobbielektronika Hu Online Elektronikai Magazin Es Forum

Kapcsolasi Rajz Leiras Timer Hobbielektronika Hu Online Elektronikai Magazin Es Forum

Kapcsolasi Rajz Leiras Timer Hobbielektronika Hu Online Elektronikai Magazin Es Forum

Kapcsolasi Rajzok Processzorvezerelt Zoldseg Tarolo Hobbielektronika Hu Online Elektronikai Magazin Es Forum

Kapcsolasi Rajzok Processzorvezerelt Zoldseg Tarolo Hobbielektronika Hu Online Elektronikai Magazin Es Forum

Kapcsolasi Rajz Kep Vizszintszabalyzo Hobbielektronika Hu Online Elektronikai Magazin Es Forum

Kapcsolasi Rajz Kep Vizszintszabalyzo Hobbielektronika Hu Online Elektronikai Magazin Es Forum

Bevezeto Kapcsolasi Es Nyak Rajz Satorlampa Hobbielektronika Hu Online Elektronikai Magazin Es Forum

Bevezeto Kapcsolasi Es Nyak Rajz Satorlampa Hobbielektronika Hu Online Elektronikai Magazin Es Forum

Elektronikai Kapcsolasi Rajzok Az Ingatlanokrol Es Az Epitesrol

Elektronikai Kapcsolasi Rajzok Az Ingatlanokrol Es Az Epitesrol

Bosch Kapcsolasi Rajz Korkealaatuinen Korjaus Valmistajalta

Bosch Kapcsolasi Rajz Korkealaatuinen Korjaus Valmistajalta

Kapcsolasi Rajz Ultrahangos Tavolsagmero Hobbielektronika Hu Online Elektronikai Magazin Es Forum

Kapcsolasi Rajz Ultrahangos Tavolsagmero Hobbielektronika Hu Online Elektronikai Magazin Es Forum

Kapcsolasi Rajz Ismertetes Kvizmester Hobbielektronika Hu Online Elektronikai Magazin Es Forum

Kapcsolasi Rajz Ismertetes Kvizmester Hobbielektronika Hu Online Elektronikai Magazin Es Forum

Kapcsolasi Rajz Mukodes Nyaktervek Labortapegyseg Hobbielektronika Hu Online Elektronikai Magazin Es Forum

Kapcsolasi Rajz Mukodes Nyaktervek Labortapegyseg Hobbielektronika Hu Online Elektronikai Magazin Es Forum

Kapcsolasi Rajz Es Nyak Terv Rendorsegi Villogo Attiny13 Al Video Palyazat Hobbielektronika Hu Online Elektronikai Magazin Es Forum

Kapcsolasi Rajz Es Nyak Terv Rendorsegi Villogo Attiny13 Al Video Palyazat Hobbielektronika Hu Online Elektronikai Magazin Es Forum

Ford Focus Kozponti Zar Kapcsolasi Rajz Korkealaatuinen Korjaus Valmistajalta

Ford Focus Kozponti Zar Kapcsolasi Rajz Korkealaatuinen Korjaus Valmistajalta

Hobby Elektronika It Cafe Hozzaszolasok

Hobby Elektronika It Cafe Hozzaszolasok

Kapcsolasi Rajz Kapcsolo Kartya Rs 485 Buszra Hobbielektronika Hu Online Elektronikai Magazin Es Forum

Kapcsolasi Rajz Kapcsolo Kartya Rs 485 Buszra Hobbielektronika Hu Online Elektronikai Magazin Es Forum

Elektronikai Kapcsolasi Rajzok Az Ingatlanokrol Es Az Epitesrol

Elektronikai Kapcsolasi Rajzok Az Ingatlanokrol Es Az Epitesrol

Source : pinterest.com